对企业在先字号权的保护最早源于《保护工业产权巴黎公约》,该公约第1条中明确规定了工业产权的保护对象包括“厂商名称”,第8条规定“厂商名称应在本联盟一切国家内受到保护,没有申请或注册的义务,也不论其是否为商标的一部分”。很多国家也有对企业字号保护的专门立法,如德国的《商标和其他标志保护法》等。可能是《巴黎公约》及本国关于企业字号的保护都有强保护的明文规定,一些国外企业并不是特别积极地将其企业字号作为商标在本国及其海外市场所涉及的国家进行注册,哪怕该字号实际上已经在进行商标性使用。
我国虽然没有专门针对字号权保护的立法,但在《商标法》和《反法》中都明确体现了对企业在先字号权(企业名称)的保护,只是没有明确界定在先字号权保护的范围、在先字号权对抗在后商标的条件等。本文拟通过近期成功代理的针对国外客户的如下无效宣告案例来就国外企业在先字号权在现行《商标法》第32条的框架下的保护范围及其条件进行探讨。
案情简介:
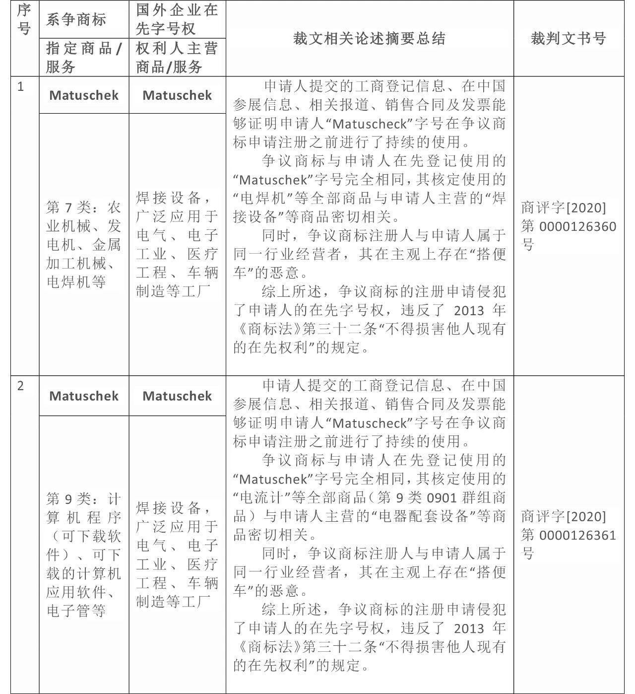
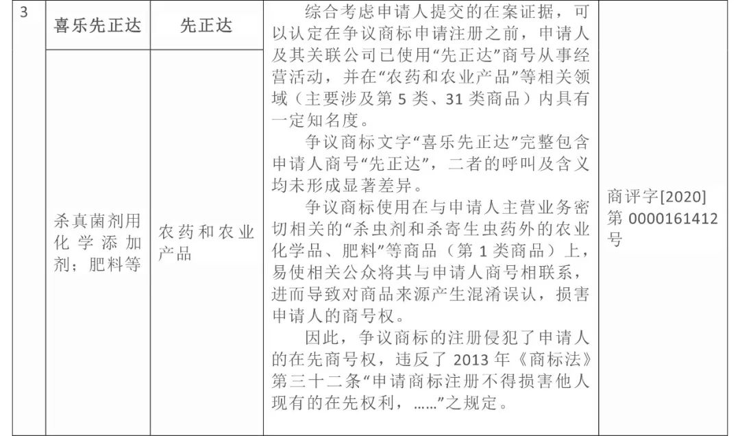
首先,笔者对相关案例进行了梳理,案件基本情况请见如下表格:


上表中,“MATUSCHEK”两个案例,申请人以其在主营的焊接设备领域对其商号的在先持续使用,不但对他人注册在“电焊机”等相同类似商品的商标成功予以宣告无效,而且保护范围扩大到了与其电焊设备密切相关的“电流计、电子管”等商品上;“喜乐先正达”案中,申请人因其在农药和种子等农业产品领域的在先使用及因此形成的知名度实现了在密切关联的肥料等产品上的保护。
案件评述:
我国《商标法》第32条虽然没有明确界定在先字号权保护的条件和范围,但在《商标审理标准》以及相关司法解释中对字号权保护的条件和范围其实是有比较明确的规定的。笔者先将上述相关规定及司法解释等条款罗列如下:
《商标审理标准》中关于损害他人在先字号权部分,明确规定了其如下三个适用要件:
(1)在系争商标申请注册之前他人已在先登记或使用其字号;
(2)该字号在中国相关公众中具有一定的知名度;
(3)系争商标的注册与使用容易导致相关公众产生混淆,致使在先字号权人的利益可能受到损害。
对在先字号权的保护原则上应当以与字号权人实际经营的商品/ 服务相同或者类似的商品/服务为限,但在个案中应根据在先字号的独创性、知名度,以及双方商品/服务的关联程度,具体确定该在先字号的保护范围。
《最高人民法院关于审理注册商标、企业名称与在先权利冲突的民事纠纷案件若干问题的规定》(2008)第1条规定:“原告以他人注册商标使用的文字、图形等侵犯其著作权、外观设计专利权、企业名称权等在先权利为由提起诉讼,符合民事诉讼法第一百零八条规定的,人民法院应当受理”。
《最高人民法院关于审理商标授权确权行政案件若干问题的意见》(2010)第1条规定:“人民法院在审理商标授权确权行政案件时,对于尚未大量投入使用的诉争商标,在审查判断商标近似和商品类似等授权确权条件及处理与在先商业标志冲突上,可依法适当从严掌握商标授权确权的标准,充分考虑消费者和同业经营者的利益,有效遏制不正当抢注行为,注重对于他人具有较高知名度和较强显著性的在先商标、企业名称等商业标志权益的保护,尽可能消除商业标志混淆的可能性”。
最高人民法院《关于审理商标授权确权行政案件若干问题的规定》(2017)第21条规定:“当事人主张的字号具有一定的市场知名度,他人未经许可申请注册与该字号相同或者近似的商标,容易导致相关公众对商品来源产生混淆,当事人以此主张构成在先权益的,人民法院予以支持”。
北京高院在2019年发布的《商标授权确权行政案件审理指南》第16.17条明确表示:“外国公司的企业名称、字号或者其惯用音译等,在诉争商标申请日前已在中国境内进行商业使用、具有一定知名度且为相关公众所知晓的,当事人可以据此主张在先企业名称权”。
上述《商标审理标准》中其实对在先字号权的适用要件有非常明确的规定,但是因为这个标准的效力位阶较低,很多权利人会更关注法院尤其是最高院对此的态度。从上述最高院的多个司法解释和规定及北京高院的审理指南中可以看出,近十年多来,在先商号权想获得保护,必须满足的一致条件是在中国市场需要有对该字号的在先使用并因此具有一定的知名度。而获得保护的最终落脚点是容易导致相关公众对商品来源产生混淆。其中,在中国市场在先使用并取得一定知名度是字号能够获得《商标法》第32条保护的前提条件,而是否容易造成混淆则是决定在先字号能否给予保护及其保护范围的最终落脚点。下面笔者将结合上述成功案例就这两点进行具体分析:
第一、在先使用并在中国市场取得一定知名度是字号获得《商标法》第32条保护的前提条件
上述“MATUSCHEK”两案中,权利人通过提交其字号在德国登记注册的资料、在中国参展信息及相关报道、销售合同、发票等大量证据证明了其在先字号在系争商标申请前在焊接设备领域进行了持续使用并因此取得了一定的知名度。在“喜乐先正达”案中,权利人同样提交了大量的证据证明其在先商号在中国在先注册并经过近20年的长期大量使用已经具有了一定知名度。这是上述案例中相关申请人字号能获得保护的前提条件。
实践也证明,如果没有在先使用并因此获得知名度,在先字号确实是很难获得保护的。例如,笔者发现在【(2019)最高法行申4343号】行政裁定书中,最高院就明确表示“魔幻飞跃公司提交的证据表明,其在中国没有进行实际经营。。。。。。从上述证据可知,魔幻飞跃公司在中国大陆地区使用其企业字号的行为仅为媒体报道,且报道的内容主要集中在融资以及虚拟技术研发方面,尽管媒体报道较为集中,但时间持续较短,报道规模较小。因此,二审法院认为现有证据尚不足以证明MagicLeap在诉争商标申请注册之前已经成为具有一定市场知名度的企业名称,能够获得商号权的保护,并无不当”。
但是,有些国外企业,因为其所从事行业的特殊性确实无法在中国市场使用其在先字号进行经营,这种情况下,如果能证实其为中国相关公众所知悉的知名度,也是有机会获得保护的。例如,我司成功代理的【(2018)京73行初3621号】无效宣告案,在一审判决中,北京知识产权法院就明确表示过:“在案证据可以证明,尽管康卡斯特公司并未在中国开展‘为公众提供有线电视内容’等服务,但诉争商标申请日前,国内大量期刊杂志关于康卡斯特公司在有线电视、通讯网络领域的报道,包括康卡斯特公司在中国参加的会议等活动报道,使得康卡斯特公司的商号(字号)‘COMCAST’与有线电视、通讯网络领域密切关联,且其作为美国该行业的巨头的形象为中国相关公众所知悉”,从而基于康卡斯特公司对“COMCAST”的在先字号权对他人在后注册的“
”商标予以宣告无效。当然,这个案子给予保护法院应该也考虑了其他个案性因素,例如本案第三人鹏捷公司自称康卡斯特公司是其股东,可以认定其对康卡斯特公司在先字号有接触和认知,且争议商标指定的网络通讯设备等商品与康卡斯特公司所在的通讯服务领域具有极高的关联度等。所以,对于在中国市场准入受限的特定行业的国外企业来说,如果发现其在先字号在中国被申请注册为商标,也可以基于其在先字号在包括中国在内的全球市场的行业影响力和知名度证据来积极寻求对其在先字号权的保护。关于本案的更多详细信息及专业评论可以参考链接《商标法32|美国电信巨头康卡斯特“COMCAST”在中国成功获得商号权保护》。
综上,如果国外企业想通过商标法第32条保护其在先字号权,那么除非其属于中国政府限制准入的特殊行业或者有其他不可抗力因素,该国外企业有在中国在先使用的事实并能收集并提交实质性的证据证明其在先使用并具有一定知名度这点是个大前提。
第二、是否容易造成相关消费者混淆是决定在先字号能否给予保护及其保护范围的最终落脚点
关于如何判断在先字号与商标是否容易导致相关公众的混淆,在万慧达知识产权公众号发布的《商标法32|浅谈在先商号权对抗图文组合商标的标准》一文中已经进行了详细介绍,在此不再赘述。
是否容易造成相关消费者混淆这一最终落脚点说明在先字号权保护虽然原则上以相同类似商品/服务为限,但其保护范围范围也可以在一定程度上更宽泛。而保护范围的宽窄会受到在先字号的知名程度、字号权人经营领域与对方商标指定商品本身在生产原料、生产环节、功能用途、销售渠道、消费群体等方面的关联度、商号的显著性、独创性、对方的主观恶意程度等影响混淆可能性认定因素的影响。
本文上述“MATUSCHEK”两案中,权利人不但得到了与其实际经营的应用于电气、电子工业等行业的焊接设备领域的商品相同类似的“电焊机”等商品上的保护,而且官方也将保护范围扩大到了“电流计、电子管”等商品上。笔者认为实现在上述密切关联商品上的保护,官方应该是考虑到了权利人的焊接设备领域本身与对方商标指定的商品在其整个工艺技术、生产环节等方面关联度较强的行业特点。另外,权利人在先字号“MATUSCHEK”是其创始人的姓氏,没有字典含义,具有很强的显著性,并且经过在中国的长期使用在业内取得了较高的知名度并因此和权利人之间容易形成稳固的唯一对应关系;并且被申请人作为中国自然人独创出与权利人字号完全相同的商标的可能性非常低,所以其具有抄袭权利人在先字号、“搭便车”的明显主观恶意。上述因素的叠加使得官方能够做出争议商标在实际使用中将更容易造成相关消费者混淆的判断。
而上述“喜乐先正达”案中,被申请人的工商登记信息显示的经营范围为生物技术开发及各种肥料,与主营农化产品(主要是第5类、31类)的权利人同属于农化产品领域的经营者,双方产品在功能用途上都是帮助农作物健康成长。被申请人在后商标指定的商品“肥料”(第1类)等与申请人主营的农药等产品在生产部门、功能用途、消费群体、销售渠道等方面具有高度的一致性,明显构成密切关联商品,再结合权利人在先字号的知名度、独创性、显著性、相关消费者者在相应购买环境下对标识的注意程度以及争议商标注册人在其他商标注册申请方面的主观恶意等因素综合考虑,争议商标注册人在与权利人经营范围密切关联的肥料等产品上注册和使用完整包含权利人商号的“喜乐先正达”商标确实非常容易造成消费者的混淆。
当然,更为宽泛的保护范围也会有一定的限制,主要还需要看双方的商品在功能、用途、销售渠道、消费对象等方面的类似或关联程度,因为商品的类似或关联程度将直接影响混淆可能性的大小。如在“GUESS”商标异议复审行政纠纷案中,北京高院在【(2015)高行(知)终字第3062号】行政判决书中肯定了“GUESS”商号在服装类商品上具有较高知名度,判定“被异议商标指定使用的‘挂衣架、非金属挂衣钩、非金属的衣服挂钩’与服装具有一定的关联性,被异议商标使用在上述商品上,可能使相关公众误认为该商品的提供者与格斯公司之间存在某种关联,进而损害格斯公司的利益”,但是认为“被异议商标指定使用的‘非金属毛巾定位分配器、盥洗台(家具)、镜子(玻璃镜)’等商品与服装分属不同的类别,且彼此在功能、用途、销售渠道、消费对象等方面存在较大差异。被异议商标使用在上述商品上时,尚不足以导致相关公众将使用被异议商标的上述商品提供者与格斯公司相混淆,或误认为二者之间存在某种关联关系”,因此,支持了一审法院的判决内容,对上述商品进行了区分对待。
综上,国外企业想通过《商标法》第32条对其在先字号权实现在与其经营领域类似或密切关联的商品上的适当保护,除了要证明其对字号的在先使用并取得一定知名度外,还需要就相关领域商品上的关联程度、字号的显著性和独创性、相关行业的经营特点、在后商标持有人的主观恶意等方面进行深耕细作,结合经营领域的特点挖掘出更多的证据来证明在后商标的注册使用确实容易造成相关消费者对商品/服务来源的混淆。
另外,需要解释的是:本文主要讨论的是在先字号权在《商标法》第32条下的保护条件及保护范围问题,而之所以在标题中限定了“国外”权利人的企业字号权一是因为上述成功案例是国外权利人的企业字号权获得保护的案例,这样的案例实践中相对较少;二是因为国外企业字号在中国市场在先使用并取得一定知名度的证据收集等工作可能也不会像国内企业的那样相对容易,所以想实现最终保护其实难度系数确实要更大,需要付出的成本也更高。因此,国外企业字号虽然和国内企业字号有相同的保护途径和条件,在中国市场变得越来越重要的今天,对于国外企业来说,想在中国对其字号实现更容易、更经济的保护,笔者认为最好还是将其以商标的形式提早进行注册申请的布局。将字号尽早作为商标注册也可以在一定程度上避免同案不同判的结果,毕竟,基于字号权寻求保护的案件在审理中对在先字号知名度、商品或服务关联程度等方面影响因素的判断都是存在一定的主观性的。