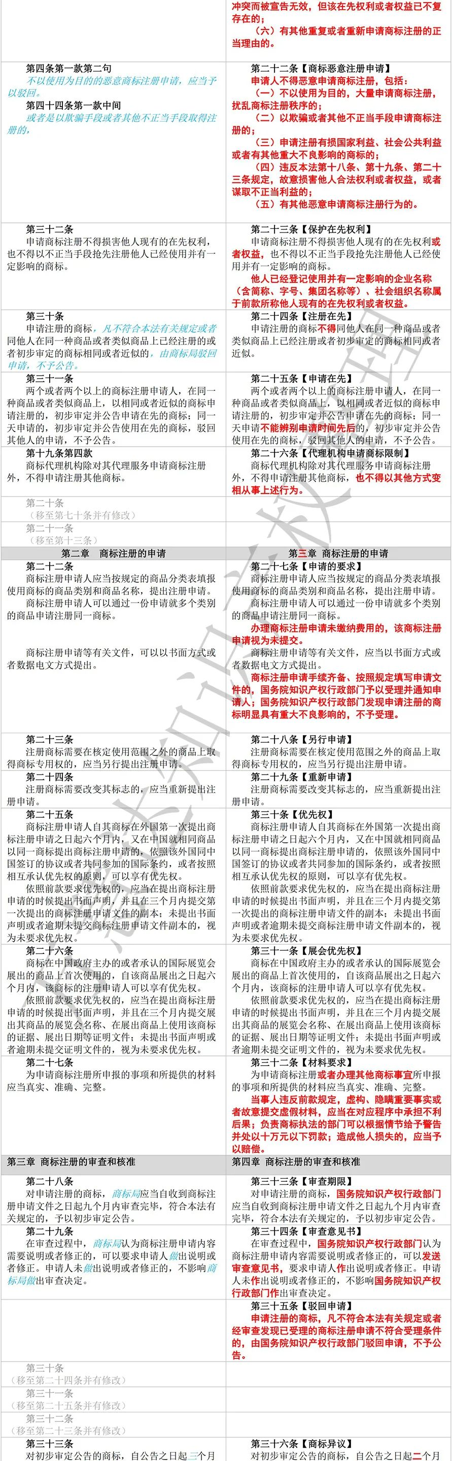
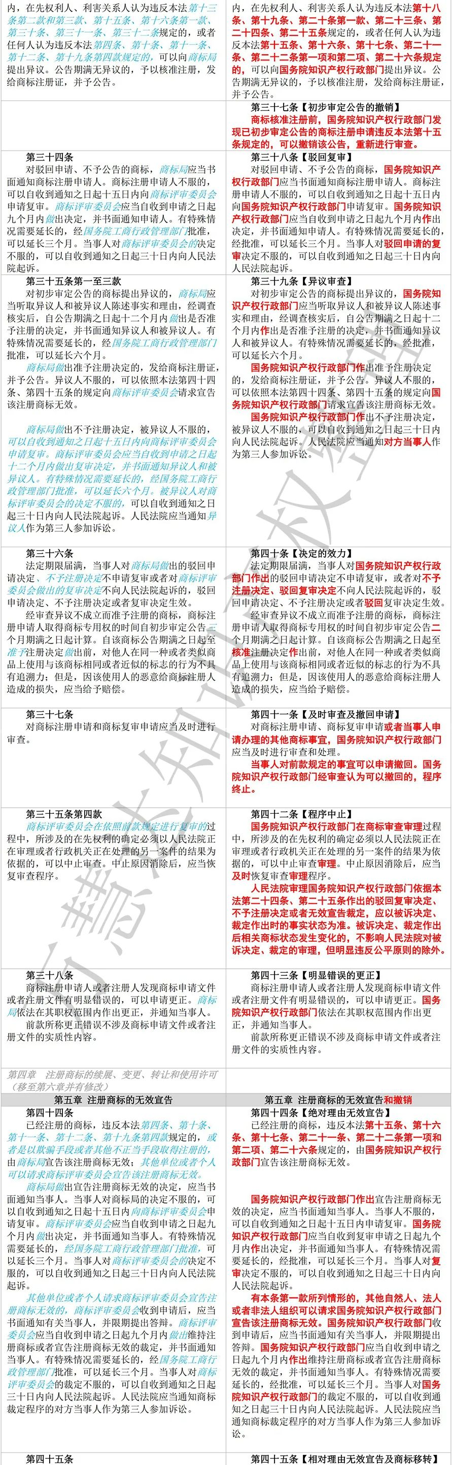
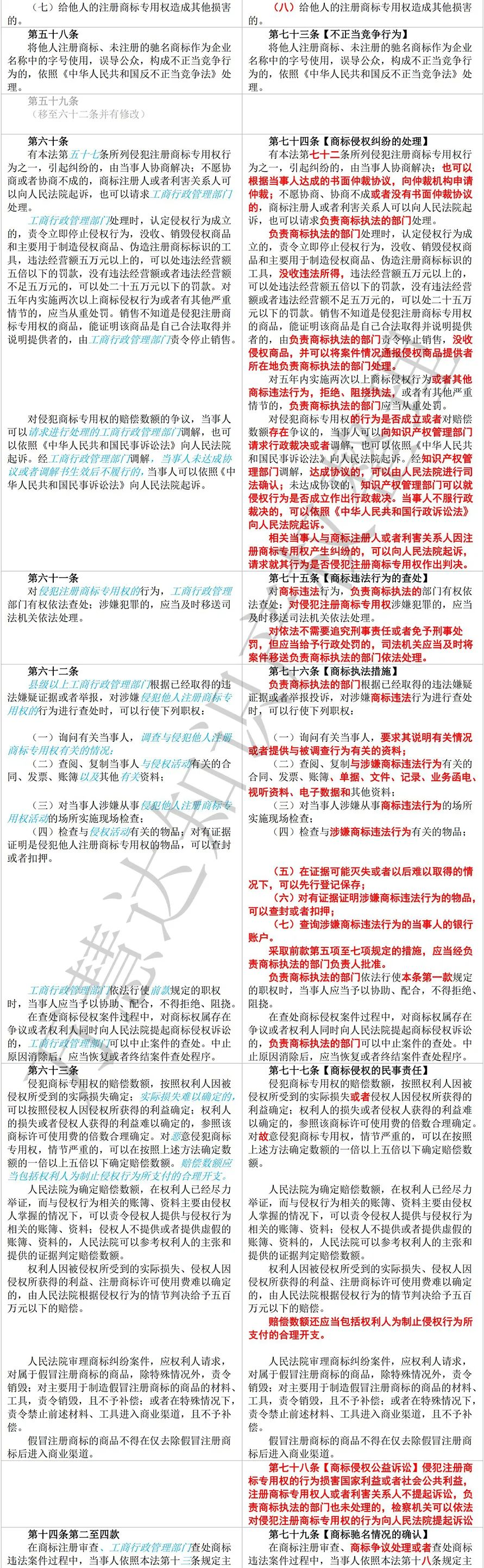
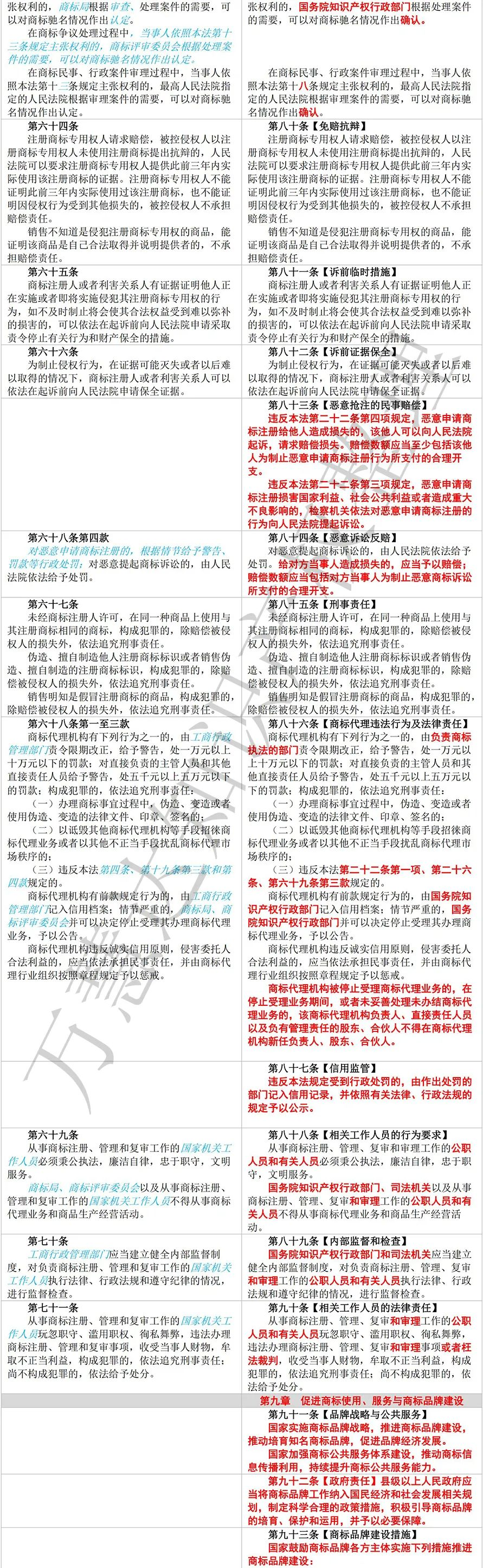
对照表|《中华人民共和国商标法》(征求意见稿)

中华人民共和国商标法修订草案
(征求意见稿)
2023年1月13日,国家知识产权局发布通知,就其起草的《中华人民共和国商标法修订草案(征求意见稿)》向社会各界公开征求意见,意见截止到2023年2月27日。
作为通知附件之一,国知局发布了一版现行法与征求意见稿的对照表。在具体的比较研读中,万慧达也形成了一版对照表,供大家参考。
1. 征求意见稿相对于现行法增加/变更的部分用黑体加粗(红色),现行法相对于征求意见稿删减/被变更部分用宋体倾斜(蓝色);整体叙述方式变动的,整体标注;
2. 征求意见稿条文编码后的“【*】”小标题非法条正文,不作处理;
3. 维持现行法的序号编制,移位的法条在原位以灰色标注,并注明其被征求意见稿的吸收情况;
4. 个别国知局版本可能遗漏的现行法法条/款以灰色标注正文,并以绿色附加说明。









