“撤三”(对注册商标连续三年不使用撤销程序)是敦促商标权人积极使用注册,清理闲置商标的重要制度。国家知识产权局于2021年11月22日颁布的《商标审查审理指南》中重新编排了关于连续三年不使用注册商标情形判定的内容,并做了部分改动,值得关注。
本文将2016年版《商标审查及审理标准》和2021年版《商标审查审理指南》,两版中《撤销注册商标案件的审查审理——连续三年不使用注册商标情形的判定》的章节内容进行了比对,将改动的部分整理如下,并结合关联案例做简要的解读和分析。
一、增加原则性条款
该条与2019年北京市高级人民法院发布的《关于商标授权确权行政案件的审理指南》19.8条的审理观点一致。在商标局之前的审理文书中也多有体现。受限商标申请的流程规定,申请人在选择商标指定的商品/服务项目时只能从《类似商品和服务区分表》中选择。但有时申请人所实际生产销售的商品并不在内,就只能退而选择与其实际生产的商品最为接近的规范商品项目进行注册。但若后续遭遇了“撤三”,就往往难以提供出核定使用商品上的使用证据。此部分的意义在于避免因《类似商品和服务区分表》的缺漏或滞后性而损害商标注册人的利益。
关联案例:第7040019号“一丸土”商标撤销复审案
审理要点:商标注册人提交的证据包括商标使用授权书、淘宝店铺"一丸土工作室"首页截图、淘宝店铺掌柜fiships为张某霞的认证材料、店铺交易记录、紫砂壶包装盒照片、中国胶粘剂交易平台采购紫砂杯及微信采购对话记录等。上述证据能够证明"一丸土"商标在"紫砂壶;紫砂杯"商品上进行了商标法意义上的使用。虽然"紫砂壶;紫砂杯"商品不属于《类似商品和服务区分表》中的规范商品名称,但其实际上属于系争商标核定使用的"茶具;茶壶"商品中的一种,可以认定构成在"茶具;茶壶"商品上的使用,并在"陶器;瓷器;日用陶器(包括盆、碗、盘、缸、坛、罐、砂锅、壶、拓器餐具)"等类似商品上对"一丸土"商标一并维持注册。
此新增部分与2019年北京市高级人民法院发布的《关于商标授权确权行政案件的审理指南》19.10条的审理观点一致。随着社会,市场环境发展,消费者对商品/服务的类似关系的认知也在时刻发生着变化。设立该条的目的在于为了避免因区分表的变化导致商标注册人申请注册商标的预期落空。但从之前的案例来看,商标局和法院均只支持“一次”类似商品的维持,即不能因未直接实际使用的类似商品得到维持,再次以构成类似商品为由,维持争议商标在该项商品上的注册。
关联案例:第1400267号“九牧王”商标撤销复审案
审理要点:商标注册人提交的证据可以证明诉争商标在指定期间内销售了显示有诉争商标的衣钩、排钩商品。“五金器具”商品在诉争商标注册之时属于0609类似群组,与商标注册人实际使用的衣钩、排钩商品不属于类似商品;但案件审理时《类似商品和服务区分表》已发生变化,即“五金器具”商品可以跨0607、0608、0609类似群组保护,故维持诉争商标在“五金器具”商品上的注册。
该案诉讼阶段法院认为,在没有证据证明诉争商标于指定期间内在“五金器具”商品上直接进行使用的情况下,不能再次以构成类似商品为由,维持诉争商标在“金属工具柄;挂锁;钥匙”商品上的注册。
关联案例:第3492159号“ENVEE”商标撤销复审案
审理要点:虽然使用系争商标的商品在中国生产加工后直接出口国外,未在中国市场流通,但商标注册人在系争商标获准注册后,切实将商标投入实际使用,积极激活注册商标,并不存在搁置和浪费商标资源的行为。同时出于保护对外贸易、促进贴牌加工行业发展的目的,在商标连续三年不使用的撤销案件中,应将贴牌加工行为认定为商标使用行为。
五、对“不被视为商标法意义上的商标使用”的情形做了调整:

从过往案例来看,商标局和法院之前对撤三阶段中商标注册人提交的以赠品形式使用的证据往往采取不同的审理观点。一般来说,商标局会依据2016年的《商标审查及审理标准》的规定对仅作为赠品使用不视为“撤三”案件中有效的使用证据。但在诉讼阶段,北京知产院以及北京高院的诸多判决中都支持了将“赠品”形式的使用认定为有效的商标使用证据。(前提依然需要注册人所提供的证据能证明该赠品确实进入了公开的商业领域,具有区分商品来源的作用。)
关联案例:第3342442号“万和”商标撤销复审行政诉讼纠纷案1
审理要点:在二审审理过程中,商标评审委员会认可诉争商标在指定期间在赠品上进行了使用,但认为在赠品上的使用并非商标法意义上的使用。北京市高级人民法院审理认为,商标注册人向商标评审委员会提交的证据可以证明其向礼品公司购买电动牙刷、多功能电热饭盒产品作为活动赠品向消费者提供,消费者从赠品外包装足以认定商标注册人是赠品的生产者,诉争商标对相关公众起到了识别商品来源的作用,可以认定诉争商标已经在指定期限内进行了实际使用。
关联案例:第3342442号“开心人大药房”商标撤销复审行政诉讼纠纷案2
审理要点:北京市高级人民法院审理认为,开心人大药房以意图作为赠品为由,购买了雕牌、立白洗洁精等去污商品,并要求供货方将诉争商标贴附于上述商品包装之上,开心人大药房虽然把诉争商标贴印在雕牌、立白洗洁精等去污商品上作为赠品发放,但受赠者仍可清晰辨别开心人大药房并非赠品的生产者,开心人大药房的此种使用行为无法区分商品来源。最终,认定该使用行为不能维持诉中商标的使用
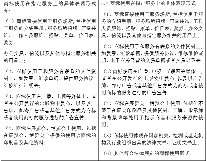
六、调整了商标使用在指定商品、服务上的具体表现形式:




此新增部分与2010年《最高人民法院关于审理商标授权确权行政案件若干问题的意见》第二十六条第一款的审理观点一致。将商标权人的实际使用方式从商标权人自行使用、许可他人使用扩大到了“不违背商标权人意志的使用”。不违背商标权人意志的使用是指他人使用注册商标的行为符合商标权人的利益或意愿而不作反对的意思表示,符合商标默示许可制度。
八、将撤三环节中提供虚假或伪造证据作为典型案例

指定商品:汽车等
2021年版《商标审查审理指南》“连续三年不使用注册商标情形的判定”章节后的典型案例中就列入了因提供虚假或伪造证据而导致商标局对主要证据不予认可,最终撤销商标的案例。虽在审理指南正文中对此情形未有具体标准出现,但未来可能还会将此类情况的审查态度进一步落实成规范。
关联案例:第6765234号“正大”商标撤销复审案
审理要点:商标局在国家企业信用公示系统、国家税务总局北京市税务局、原北京市工商行政管理局查询,并未发现原商标注册人提交的三份发票销货方的企业信息。原商标注册人提供的三份销售发票中销货方信息存疑。复审商标在该商品上的注册应予撤销。
关联案例:第9838458号“食草堂BLUECROSS”商标撤销复审案
审理要点:根据商标局查明事实可知,商标注册人提交的12份发票复印件存在造假情形,且12份对应的服务合同的签订时间、金额均与12份发票的开票日期、价税合计一致,显然上述12份合同为被申请人根据发票伪造的。商标局认定上述合同、发票证据系商标注册人为维持复审商标注册而伪造,对上述证据的真实性不予采信,并对其提交的其他证据从严审查。
关联案例:第1509454号“科德宝;FREUDENBERG”商标撤销复审行政纠纷案3
审理要点:北京市高级人民法院在(2020)京行终3685号判决书中指出,原商标注册人提交的九张发票在“备注”栏标注了“科德寳FREUDENBERG”字样,但其字样位于迪宝公司发票专用章上方,覆盖痕迹明显;卡尔科德宝公司提交的全国增值税发票查验平台查验结果能够证明,上述发票在线查验结果的“备注”栏均为空白;因此,二审法院认定上述发票的真实性存疑,对琪胜公司、迪宝公司在案提交的其他证据应从严审查。
关联案例:第10048229号“美琪琳”商标撤销复审行政纠纷案
审理要点:广东倩芬化妆品实业有限公司在行政阶段提交的使用证据,系国家知识产权局在撤销复审案件中作出具体行政行为的依据与基础,亦是人民法院在相关行政诉讼程序的审查对象,伪造使用证据的行为将严重损害撤销复审行政程序以及相关行政诉讼程序的严肃性,影响案件的公正审理。虽然广东倩芬化妆品实业有限公司在本案诉讼程序中主张撤回其在行政阶段提交的虚假证据,但无法改变其已经实施提交虚假证据的事实,且该主张系虚假证据被行政机关明确指出之后提出的。故本院认定广东倩芬化妆品实业有限公司对上述证据进行了伪造,其提交的在案证据不足以证明其在指定期间内对诉争商标在核定使用商品上进行了真实、合法、有效的商业使用,对诉争商标予以撤销。另,依据《中华人民共和国行政诉讼法》第五十九条第一款第(二)项之规定,决定对原告广东倩芬化妆品实业有限公司罚款一万元。
-----------------------------
[1] (2018)最高法行再12号
[2] (2016)京行终131号
[3] (2020)京行终3685号