
为落实国家知识产权局知识产权人才培养规划,引导高校学生对我国知识产权实践中的热点问题予以关注、研究和探讨,提升知识产权专业能力和水平,在《中华商标》杂志创刊三十周年之际,我会举办了第五届“万慧达杯”中华商标协会全国高校商标热点问题征文比赛。经过专家评审,现将获奖名单公告如下:
本科生组

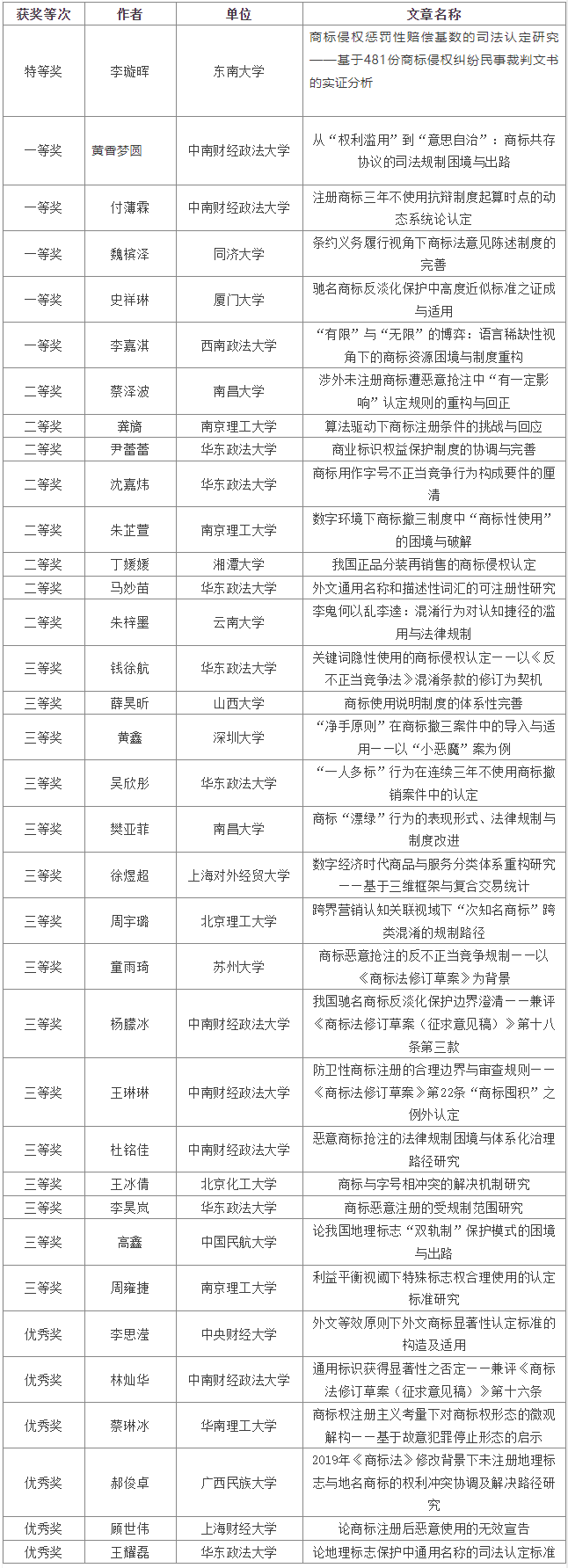
研究生组

优秀指导教师奖
(按拼音首字母排序)
陈 婷 湘潭大学
戴文骐 深圳大学
董新凯 南京理工大学
范姣艳 广州商学院
付丽霞 中南财经政法大学
葛 龙 吉林师范大学
韩威威 苏州大学
黄国赛 重庆交通大学
黄武双 华东政法大学
姜 川 南昌大学
李超光 湘潭大学
李京普 温州大学
林秀芹 厦门大学
刘 鑫 中南财经政法大学
刘杨东 上海立信会计金融学院
梅术文 南京理工大学
潘天怡 北方工业大学
裴 轶 北京理工大学
乔宝杰 上海对外经贸大学
邱润根 南昌大学
冉华庆 西南科技大学
阮开欣 华东政法大学
佟秀毓 上海政法学院
王莲峰 华东政法大学
王 迁 华东政法大学
王太平 华东政法大学
王 艳芳 华东政法大学
文禹衡 湘潭大学
吴汉东 中南财经政法大学
向 扬 重庆交通大学
肖志远 中南财经政法大学
熊超成 上海财经大学
徐升权 南京理工大学
徐小奔 中南财经政法大学
许春明 同济大学
许纯纯 广州商学院
杨登峰 东南大学
杨雄文 华南理工大学
袁木玲 广州商学院
詹 映 中南财经政法大学
张春艳 江苏师范大学
张慧彬 西南政法大学
张慧霞 北京化工大学
张金平 中央财经大学
赵乃馨 中国民航大学
赵小平 山西大学
周昌发 云南大学
特此公告。
注:由于时间原因,我会将不再组织颁奖仪式,并于本周起陆续寄送获奖证书并通过电子邮件发送“威科先行法律信息库专业版+知识产权模块”ID 账户信息,请各位获奖师生注意查收!拟发表于《中华商标》杂志或微信公众号的获奖征文,将由《中华商标》杂志社编辑另行联系。
中华商标协会
2025年11月27日